近日,五部门一则重磅公告炸醒了整个汽车行业,近期汽车价格可能会有很大波动,买车的、卖车的都会受到很大影响,如果你正在观望,就得仔细研究一下政策了。

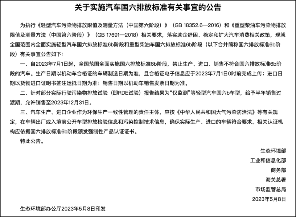
工信部发文:自2023年7月1日起,全国范围全面实施国六排放标准6b阶段,禁止生产、进口、销售不符合国六排放标准6b阶段的汽车,生产日期以机动车合格证的车辆制造日期为准;进口日期以货物进口证明书签注运抵日期为准;销售日期以机动车销售发票日期为准。

简单翻译成大白话,时间节点是7月1日,在这一天之后不是国六b标准的车辆将不能生产、进口和销售。而国内不满足国六b排放标准的燃油车,有数据显示超过百万辆。这上百万辆急需在这1个多月内售卖出去,否则很可能沦为不能上路的库存车。

但即使从现在开始打折促销甩卖,这么短时间内也很难消化掉这上百万台积压产品,我给你一个数据做参考,4月乘用车市场零售也只有163.0万辆,可见厂家在此政策下压力之大。

当然,这项禁售非国六b标准的政策不是突然袭击而公布实施的,早在几年前国家已经有向外界“吹风”,国家将于今年7月1日起强制实行史上最严格的国六b排放标准,届时未达标的汽车将限制销售。只是这次较为正式地提出,再次“敲打”了一下各“利益相关”单位。

首先得说,市面上大部分车型已经达到国六b排放标准,大家可以放心。2020年7月就实施了国六a,而很多车企都是直接做国六b的项目,而非先做国六a,再过渡到国六b,这样成本花费太高。而且即使从国六a升级到国六b也不算很难,例如我们都知道的常规方式是加装了GPF颗粒捕捉器,只是增加了成本,对动力性也有所削弱,还增加了油耗。

此政策涉及的是燃油车,而与新能源车无关,但由于总体汽车消费容量相对固定,此消彼长,这政策对新能源车的销量也会有影响,消费者在考虑两者也可能受此政策导致的价格变化而有所变化。相对燃油车而言,新能源车的成本不具有优势,在这期间它们会在和燃油车的竞争中面临进一步的降本压力。

车企也一直在想办法去库存应对政策,奈何成效并不算好。大家还记得3月份声势浩大的价格大战吗?就是12万买C6引爆的全网车型大降价那次。当时东风系和湖北政府1:1共同补贴刺激老百姓购买旗下燃油车,引发各大车企迅速响应,本质上是国六b实行大限将至,必须尽快清理库存车。

但价格战声量很大,全网段子满天飞,可惜实际交易并不理想。乘联会数据,3月乘用车市场零售158.7万辆,同比仅仅增长0.3%,几乎没什么波澜,看来这一波刺激消费并没有达到预期。

我们以最火的C6为例,当时有传全国各地赶飞机高铁去武汉抢12万的雪铁龙,但数据显示3月也仅仅卖出1259辆,但这个1259辆已经是同比增长超4倍,只能说以往销量实在太过惨淡了。
以上是对于厂家经销商的影响,总结一句话就是:亏本也要卖出去。不满足国六b的库存车不能想着赚钱了,只能“少输当赢”,尽快出手,转移出去,缓解压力。而对于消费者来说,此时是买燃油车的最好时机吗?

像3月那种铺天盖地的热闹情景可能不会再现了,因为会降低消费者预期,大家都“买涨不买跌”,会影响到满足国六b车型的正常销售。但各种渠道上不满足国六b车型可能会出现很大的价格差,确实是捡漏的好时机,虽然不能说白菜价买车,但比之前优惠个小几千几万应该不成问题。剩下1个多月时间,你需要尽量多留意确切的终端优惠信息,多比对,该买果断买。
但有一件事需要提醒的是,买车的时候便宜了,相应地,几年后你把这台车卖成二手时它可能也会比较便宜。这很好理解,相近批次的车型,一辆过了7月1日一辆没有,到时你卖的是国六a,而别人卖的是国六b,你的自然贬值多一些。所以如何衡量和估计这其中的利害就需要自己斟酌了。

至于二手车商,二手车交易过户倒是不受限制,但手里如果有不满足国六b的车型,怕是也要相应掉价了,搞不好也要亏本。新车都降价了,二手车何来不降价之理,新车旧车拉不开差距的话,消费者肯定会首选买新车。那么现在能做的大概是尽量少收非国六b二手车了,减少积压风险。
更多汽车资讯,涨知识赢好礼扫描二维码关注(auto_sina)