
英菲尼迪QX80(配置|询价)相信大家并不陌生,凭借极具气场的外观设计以及出色的乘坐体验,在大型SUV市场中占据了一席之地。不过随着时代的快速发展,消费者的购车需求也发生了翻天覆地的变化。为此,英菲尼迪在前不久带来了2025款英菲尼迪QX80。那么新款车型相比老款车型都有哪些变化?让我们通过本次新老款车型对比来一探究竟。

上述官方价格仅代表2025年5月16日的价格,如有变动请以官网为准
2025款英菲尼迪QX80共推出了2款车型,相比2016款英菲尼迪QX80增加了1款。售价方面,新款车型虽然售价要高于老款车型,但全系标配3.5T双涡轮增压发动机,并且配置也得到显著提升。本次对比分别选择了两款售价相近的车型,以便能够更加直观地看出新老款车型在配置层面的具体差异。(由于目前图片数量较少,因此新款车型的图片并不是相对应的具体款型)
外观:更符合当下消费者审美



外观方面,作为全新换代车型,新款车型的外观有着翻天覆地的变化。首先前格栅的尺寸得到进一步扩大,并且内部还加入了大量熏黑饰条,再加上造型犀利的日间行车灯,令整个前脸看上去更具气场。其次,英菲尼迪品牌Logo采用了可发光的设计,点亮后极具辨识度。

新款车型不只是外观发生了变化,外部配置也进行了较大的升级,新增的LED矩阵式大灯可以有效增加夜间行车时的安全性。并且还增加了感应后备厢、全车无钥匙进入功能以及固定车侧脚踏板,用车便利性也得到显著提升。






车身尺寸方面,新老款车型的差距不大,新款车型仅车身长度和高度分别增加了62mm和18mm,其余参数均完全一致。值得一提的是,虽然新款车型的轮胎规格没变,但采用了多辐熏黑的样式,视觉效果要更为出色。



新款车型的车尾同样有较大的变化,首先整体线条更为犀利,少了一些圆润感。其次,尾灯采用了当下流行的贯穿式设计,内部集成有300颗LED灯珠,再搭配少量的黑化处理,视觉效果相当出色。
内饰:豪华与科技完美融合


内饰方面,新款车型一改老款车型老气横秋的设计风格,去掉了木纹饰板,采用了悬浮式双联屏,并运用了大量真皮材质,无论是豪华感还是科技氛围都挑不出毛病。


内部配置方面,新款车型不仅全系标配由14.3英寸全液晶仪表盘和14.3英寸中控屏组成的双联屏,还配备了车联网、手机APP远程控制、前排手机无线充电、车载冰箱等配置,更贴合当下消费者的用车需求。此外,新款车型还采用了Klipsch杰士品牌扬声器,拥有24个喇叭,音质表现更为出色。
动力:换装3.5T双涡轮增压发动机



动力方面,新款车型摒弃了老款车型上的5.6L自然吸气发动机,取而代之的是3.5T双涡轮增压发动机。虽然看似排量变小了,但无论是最大功率还是最大扭矩,均得到较大的提升。并且变速箱升级为9挡手自一体,燃油经济性或将好于老款车型。
空间:表现依旧出色

乘坐空间方面,新款车型的轴距与老款车型保持一致,无论是第二排或是第三排都有着充裕的乘坐空间。此外,新款车型还可选装第二排独立座椅,乘坐体验要更为优异。


后备厢方面,新老款车型内部均十分规整,可以放置不少物品。并且后排座椅也都支持比例放倒,可以进一步拓展后备厢空间。有区别的是,新款车型的后备厢容积较老款车型有明显提升,实用性更强。
安全:主/被动安全配置得到进一步完善


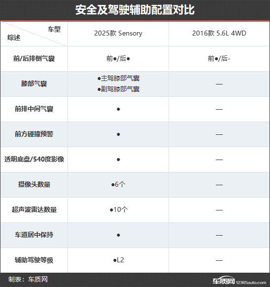
新款车型依旧配备了丰富的主/被动安全配置,并且还增加了后排侧气囊、主/副驾膝部气囊、前方碰撞预警等,安全配置得到进一步完善。此外,新款车型的驾驶辅助配置也同样得到提升,配备了6个摄像头、10个超声波雷达数量,并增加了车道居中保持等功能,辅助驾驶等级达到L2级。
总结:
可以看到,2025款英菲尼迪QX80相比老款车型,不仅外观变得更加大气、时尚,而且智能化科技配置也得到进一步提升,更符合当下消费者的用车需求。并且换装的3.5T双涡轮增压发动机的表现也可圈可点,单从产品力来看,2025款英菲尼迪QX80在同级中还是很有竞争力的。如果英菲尼迪后期在营销方面再多下功夫,相信还是能够取得不错的市场表现。
更多汽车资讯,涨知识赢好礼扫描二维码关注(auto_sina)