【文/新潮观鱼】
12月16日晚,“鞠婧祎收入”“丝芭称已支付鞠婧祎超1.39亿”等话题接连冲上热搜文娱榜首位。

非顶流艺人十年累计税前收入过亿,瞬间引爆网络。这场“一姐”与老东家的解约纠纷,在法庭之外,舆论焦点从双方的合约纠纷偏向了“明星该挣多少”,矛盾就此转移了一部分。
1.39亿这个数字,再次引发了公众对明星收入的震惊。有人称,总算明白为什么每年那么多学生报考三大表演院校,挤破脑袋想进娱乐圈,也总算明白为啥“星N代”层出不穷,“就是为了这高收入”,还有人呼吁年关将至,关注普通劳动者权益。
而鞠婧祎的粉丝则认为,相较于艺人为丝芭创造的商业价值及粉丝打投模式下其粉丝多年的巨额投入,十年税后可能在7000万元上下的收入并不过分,甚至与其他行业收入者相比不算夸张,“十年收入比不上头部带货主播一年挣的钱”。

需要注意的一点是,鞠婧祎与其他“90花”“95花”流量艺人不同,她是纯靠打投冒出来的养成系偶像,粉丝在她身上氪金,前几年总选砸的钱是一笔不小的数目。

鞠婧祎曾蝉联第三届、第四届SNH48总选举第一位
走人就得打官司赔钱,几乎是丝芭的“惯例”了,但这一次,当“摇钱树”鞠婧祎熬到30岁等合约期满选择不续约,丝芭却摆出了近乎“鱼死网破”的摊牌架势强留前者。
这背后,也能一窥这家依赖粉丝经济立足的公司与头部偶像的“生死绑定”,牵一发而动全身,十几年只培养出鞠婧祎一位真正“出圈”的艺人,丝芭不愿放手,也不敢放手。
简单回顾一下昨晚双方的交锋:
12月16日,上海丝芭文化传媒集团@丝芭传媒 称已经委托具备司法鉴定专业资质的鉴定机构就笔迹进行鉴定,称2018年的《补充协议》是鞠婧祎所签,鞠婧祎应当继续履约。
鞠婧祎的委托律师随后发文对丝芭的说法予以驳斥,称法院委托的鉴定机构得出的意见是无法判断签名为鞠婧祎本人所写,并指控丝芭在合作期间多次违约,包括在重要文件中恶意伪造鞠婧祎的签名,长期、多次串通其关联公司通过签订“双重合同”隐瞒演艺收入真实金额,截留、侵占本应属于鞠婧祎的收入等。

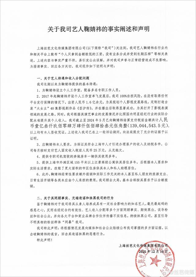
随后,@丝芭传媒 发布“关于我司艺人鞠婧祎的事实阐述和声明”,称鞠婧祎在行业内和相关平台上散布“个人只拿到金额极低的工资,没有业务分成并受到长期压榨”等相关表述,与事实严重不符,并就鞠婧祎待遇和收入分配问题作出说明。

丝芭称,2017年起鞠婧祎开设个人工作室单飞后,公司曾出资人民币1.6亿余元,为鞠婧祎规划影视发展路线,定制打造古装剧《芸汐传》,称截至2024年5月,已向鞠婧祎结算支付税前金额共计139044543.5元,均有本人签收凭证,并按月支付固定收入25万元(税前)帮助鞠婧祎落户上海,还提供专职司机驾驶的奔驰房车一辆供其使用多年,提供上海外滩155平米以上江景高级公寓供其居住,并根据鞠婧祎要求和实际生活需求,改租了更大面积的市区住房。
丝芭称,鞠婧祎经常性要求额外报销和实际工作无关的本人甚至私人朋友的旅游支出、日常生活开销等费用,丝芭基本全部按其要求予以全额报销。
在声明结尾,丝芭传媒的措辞与之前发生了明显转变:从一年前强调“妥善沟通处理,及早消弭误会”,变为直接指责鞠婧祎“毫无最起码的感恩之心”“颠倒黑白”,可谓撕破了脸,并称将根据情况发展向媒体和社会公众陆续公布该公司掌握的多方面证据,“以击破鞠婧祎的谎言,回击其造谣抹黑的恶意行为”。
随后,鞠婧祎前助理爆料称,丝芭提到的那些报销费用实为鞠婧祎收入抵扣。

有媒体翻出,丝芭曾拒付鞠婧祎发型师费用,被发型师告上法庭后辩称是原告和鞠婧祎之间的合作,之前的劳务费等都是通过鞠婧祎活动报销费用支付的,诉请的款项应该由鞠婧祎支付。最终,法院判决丝芭传媒支付原告王某劳务费9000元、车费188.8元。
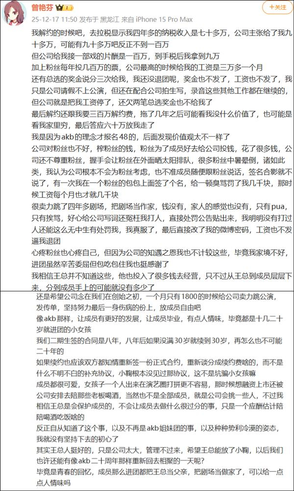
12月17日,鞠婧祎前队友、因与丝芭解约赔款的SNH48二期生曾艳芬发文声援鞠婧祎,为这场商业纠纷提供了另一方的视角。

“公司给我接一部戏的片酬是一百万,到手税后我拿到九万”,“粉丝每年投几百万的票,公司最高的时候给我的工资是三万多一个月,还有总选的奖金说分三次给我,我还没退团呢,奖金也不发了,工资也不发了”,“最后解约还跟我要三百万解约费,拖了几年之后可能看我没什么价值了,也可能是看我家里穷,最后答应六十万放我走了”,“我相信王总并不知道这些,他也投入了很多钱去经营,只不过从王总到成员层层下来,分到成员手上的可能就没有多少了”……
曾艳芬回忆成员们曾将公司与剧场视作“家”的时光,喊话丝芭“可以给一点点人情味吗”,“其实王总人挺好的,只是公司太大,管理不过来,希望王总能放了小鞠,以后我们也许还能有像akb二十周年那样重新回去相聚的一天呢?”
有网友写道:“最近看了几眼AKB48二十周年的演唱会。 那么多初代成员回归,很感慨。 一个搞文化艺术的公司,讲一点情怀多重要。”

说白了,这就是偶像行业里“讲感情”和“谈生意”的根本矛盾。为啥每次丝芭有人解约,网友都推测丝芭要“扒层皮”?根本原因就是它这套深度绑定头部艺人的经营模式和粉丝经济玩法,让公司形成了“必须死死抓住能赚钱的人”“你不让我活,你也别想好过”的生存思维。
自2012年仿照日本大型女子演唱团体AKB48模式推出SNH48以来,丝芭以“剧场公演+年度总决选”为核心,深度绑定偶像与粉丝经济。粉丝在每年总选中通过真金白银的投票决定成员第二年的曝光量和个人发展资源,公司从中获得收益再投资影视等项目、培养新人。

2013年,19岁的鞠婧祎和丝芭签订了专属艺人合约,成为SNH48二期生,合约有效期至鞠婧祎“年满30周岁之日”。她随后成为了丝芭这套偶像养成系模式下最成功的艺人,早年因为“四千年美女”的争议标签引发关注,后凭借美商和不错的演艺实力逐步扭转口碑,主演的多部影视作品热度不俗,最终成为“河内”最“出圈”的艺人。

但也正因如此,作为丝芭的核心收入来源,鞠婧祎的去留直接牵动公司的经营神经。前几年丝芭还能通过视频平台的选秀节目助选手出圈,让爱豆转型演员,拓宽公司的演艺经纪收入来源,但在市场环境变化后,偶像出圈难成了丝芭最大的难题,且丝芭投资的其他影视项目回报不如投资鞠婧祎的声响大。

作为一家企业,其经营情况和头部艺人紧紧绑定,这就是它最大的“风险”。丝芭也知道,一直在试图多方面发展,但投资游戏、试水元宇宙和AI产业后都反响平平。
从去年6月18日十年合约到期,丝芭拿出一份所谓鞠婧祎签署的《专属艺人合约》补充协议,称“双方将进入第二阶段的合作”,而鞠婧祎方称丝芭伪造艺人签名及授权;到双方对簿公堂,开始一轮又一轮对峙;再到如今丝芭开始曝光艺人收入……有网友猜测,“这样闹下去,感觉丝芭能做出一气之下曝光鞠婧祎的变美项目明细。”
与艺人“法庭见”似乎已经成了丝芭解约的“传统节目”,这让它在艺人粉丝中背上了“血汗工厂”的骂名,大家调侃,想和平分手只有“考公”和“过气”两条路。
诚然,丝芭将素人培养成身价过亿的偶像,这套偶像养成体系的确付出了很多包装成本,但每次分手都闹得这么难看,也暴露了该公司经营模式依赖粉丝经济的脆弱性。
目前,鞠婧祎和丝芭的合约纠纷已进入法律程序,需等待最终判决。此事之所以备受关注,是因为它远非个案,折射出的是偶像产业的根本困境:经纪公司与头部艺人之间的利益绑定过深,头部艺人等于此类公司的“核心资产”,一旦分离,对经纪公司来说,不是简单的劳资矛盾,而是涉及商业根本的拼死一搏。











