燃油车向新能源转型,和手机的发展是有一定相似之处的,就像曾经的王者,谁也打不过诺基亚,但是当智能机出现之后,迅速被市场淘汰,只能活在人们的记忆中。
而广汽三菱退出中国市场已经不是什么秘密了,时间的车轮终于轮到它了。

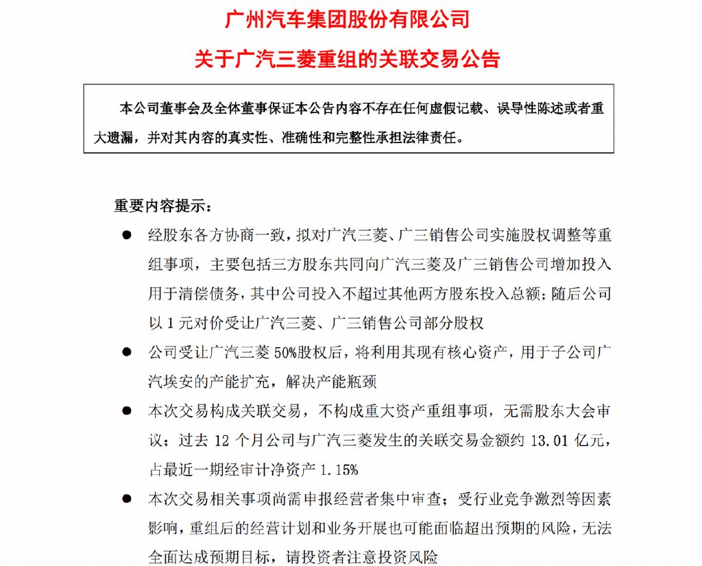
近日,广汽集团董事会审议通过了最新决议,对广汽三菱、广汽三菱汽车销售公司实施股权调整重组。
简单来讲,就是广汽集团将以1元的价格收购广汽三菱以及销售公司的股份,并且成为其全资子公司,而广汽三菱的工厂未来会交由广汽埃安来扩充产能。

没错,广汽三菱的失败最终还得是自主品牌来接盘,而且广汽三菱汽车未来的售后服务也交给了广汽集团,就像是当年的雷诺,退出后找东风,讴歌离开之后,则是广本来接手的。

除此之外,在致广汽三菱全体员工的一封信中提到,销售未达到预期,6月份已经开始逐步停产了,而针对全体员工也给出了裁员之后一定安置处理,其中就包括了广汽埃安提供的岗位。

坦白来讲,三菱也曾经辉煌过,当年很多自主品牌都找它买发动机,而出现在赛道上的EVO和帕杰罗也是当时的神车。
而今广汽三菱沦落至此,产品线过于单一是很重要的原因,旗下的奕歌、欧蓝德、劲炫和阿图柯均主打紧凑SUV。对中国市场的不重视是根本原因,加上新能源转型升级,只能是被市场淘汰。

最后:三菱退出中国市场,对于我们而言只是少了一个品牌,但是对于日系车来讲,却只会更难。
新浪汽车公众号
更多汽车资讯,涨知识赢好礼扫描二维码关注(auto_sina)