文 | 赵二把刀
回到最擅长的正剧领域,天意影视在这个影视行业哀嚎一片的形势下以《决胜法庭》的不俗表现脱颖而出,似乎也在对外宣告它们并没有被《曹操》拖垮……
1
追剧,似乎成了这个春节期间,人们不多的娱乐生活之一。
根据QuestMobile最新发布的报告显示,在春节期间,在线视频行业用户规模较平日上涨17.4%;同时,也有第三方的收视调查机构的结果显示,春节期间的剧集播放量较之去年同期上涨也超过7%,这也说明不能外出只能宅家的人们对于剧集的需求是旺盛的。
从题材来看,除了喜剧类《乡爱12》《刘老根3》、偶像剧《下一站幸福》、古装剧《三生三世枕上书》《将夜2》等传统的高收视题材之外,读娱君关注到,一部正剧色彩浓厚的法律剧《决胜法庭》在近期也是相当受欢迎,成为宅家追剧的优选之一。
根据资料显示,《决胜法庭》由浙江天意影视有限公司出品、连奕名执导,卡司阵容包括于和伟、张佳宁、韩栋、胡静、王耀庆、连奕名、杜源、王庆祥、王艺禅等一众新老戏骨,在浙江卫视、江苏卫视以及优爱腾联合播出。

对于观众而言,这部剧首先吸引他们的应该就是这一票演技在线的演员的表现吧。于和伟担当主演的检察官有血有肉,导演兼演员连奕名扮演的警察相当生动,张佳宁饰演的实习检察官也是相当有冲劲;而作为法律天平另一侧,胡静和王耀庆作为律师的专业性和对案件的参与度也是相当高——当然,老戏骨杜源作为第一阶段的大反派也是很有看点,至于幕后大黑手究竟是谁,读娱君也是相当期待。
其次,这部剧在案件的参与度以及专业度上,也都相当不俗,较之前靳东领衔主演的《精英律师》应该说要强上三分。据了解,《决胜法庭》的两位编剧何永立、赵鹏,一位到实地体验检察官生活,一位则是检察官出身,此外,在剧本创作的过程中也邀请了多位律政界的专业人士担当顾问,所以才能够呈现出如此多的细节,并以细节带动观众的追剧热情。
当然,这部剧也存在一些国产职场剧的通病,比如,实习检察官的定位和对于剧情的推动,比如,一些桥段的使用,比如富二代铁力下车后乘坐平衡车等细节在现在看来其实有点low……不知道是这部剧被搁置还是创作时间和现在有一定的距离,但总体来看,这部剧的品质不俗、收视和热度不错,算是近期值得全家一起追的剧集。

当然,读娱君更感兴趣的是,《决胜法庭》的制作出品方,是好久不见的天意影视。
2
在IP最被追捧、最火热的年头,一度聚焦于正剧的天意影视也对整个娱乐内容市场雄心勃勃。
2015年的11月,读娱君在北京参加了天下霸唱和天意影视的一个关于“鬼吹灯”的发布会。当时的背景是:《盗墓笔记》已经火出天际,而腾讯也宣布要开发“鬼吹灯”系列网剧,而在这场发布会天下霸唱宣布将《摸金符》授权给天意影视开发网剧,而作为制片人的吴毅在当时透露,该网剧将聘用韩国顶级特效造型团队,而且力邀《阿凡达》制作团队把关后期,同时《摸金符》的图书、游戏、电影、真人秀节目等也将陆续启动。
截至日前,《摸金符》网剧的进展不详,但根据相关报道,该剧于2018年3月在内蒙已经开机,但后续进展不详,具体以什么名字、在哪个平台、在什么时间上线也都需要打一个问号。

同年,上市公司鹿港文收购天意影视51%股权时,天意影视售股股东承诺,公司2015年至2017年的净利润将不低于2500万元、5500万元、8500万元。
之后的2016年,天意影视顺利完成古装剧《龙珠传奇》的拍摄和发型,这部由杨紫和秦俊杰领衔主演的古装剧也成为2017年的热门剧集之一。因为这部剧的表现,天意影视也超额实现了2016年5500万的对赌任务。在2016年11月,鹿港文化以3.95亿元的价格收购了天意影视45%的股权,同时要求天意影视2017年、2018年和2019年经审计的净利润分别不低于1亿、1.2亿、1.5亿。
而这,也使得天意影视迎来了自己的巅峰时刻。
2017年,天意影视不仅凭借《美好生活》和《你的名字我的姓氏》等剧的收入实现了1.32亿的净利润,超额完成2017年的对赌协议,更是对外发布了S+级的重量级古装剧《曹操》。在这一年的年初,天意携这部剧在香港影视展亮相,这部打着姜文23年后再度回归电视屏幕的超级剧集也成为业界内外关注的焦点,同时,7亿的制作费也创下国产电视剧的新高——2017年下旬,有传闻说这部电视剧被河北卫视独家买断,但之后天意影视发消息称并不属实,之后,天意影视和这部古装巨制剧一起,陷入到漫长的蛰伏期。

到了2018年,整个影视娱乐内容都来到拐点,从峰顶逐渐走往下走。对于古装题材的限制使得诸多拍摄完成的古装剧的上线时间一改再改,之后更是陆续爆发了税务风波、天价片酬风波等等,使得整个影视娱乐内容市场开始遭遇寒冬……整个2019年,天意影视没有主控作品问世,也使得其背后资本鹿港文化重新审视其影视化转型的战略。
3
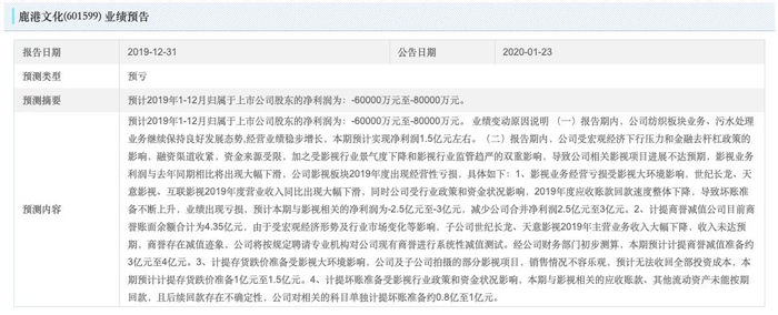
2020年1月23日,鹿港文化发布年度业绩预告,预计2019年度将出现亏损,大概是-6亿元至-8亿元;而仅仅在一年之前,鹿港文化2018年1-12月实现营业收入47.80亿元,归属于上市公司股东的净利润5609.42万元——更早的2017年,鹿港文化年营业收入41.1亿元,归属于上市公司股东的净利润2.93亿元。

可见,鹿港文化在过去三年多时间里的利润情况是一年不如一年,而这也和其转型影视化之后,行业不景气有直接关联。
鹿港文化的前身为鹿港科技,主营业务为纺织,在2014年开始转型,陆续收购世纪长龙和天意影视,到2016年Q1季度,影视业务就贡献了超过60%的利润,之后更名鹿港文化正式以影视作为其未来的主要业务方向。应该说,鹿港文化是那些年以资本敲门影视产业的“野蛮人”的代表之一。但是在整个电影票房不断冲高的这两年,世纪长龙的表现也是不尽人意,也使得鹿港文化的影视化转型的过程陷入停滞。
首先,鹿港文化的现金流出现了相当大的问题,根据鹿港文化发布的2019年半年报显示,前几大股东的股票质押率分别为90.8%、99.9%、43.1%、60.8%,其中第三大股东、天意影视创始人吴毅的股权被冻结。在2014年4月,鹿港文化公布的2018年年报明确表示,由于资金不足等原因,去年有多部影视作品没能按期拍完,其中或许就包括《曹操》。
之后,鹿港文化也有求外界资金尤其是国资的进入。资料显示,2019年初,鹿港文化试图将自己卖给丽景融合,寻求影视与旅游市场的结合,然而丽景融合一直未能取得河南省国资委的批复;之后的11月22日,鹿港文化实际控股人及主要股东与淮北市建设控股集团有限公司签署了《股份转让框架协议》,意图借助国资企业融资的优势,解决资金困境。
与此同时,鹿港文化出让天意影视的股份。在11月13日的股权转让完成后,鹿港文化持有天意影视的股权比例由96%下降至49%,天意影视不再为鹿港文化控股子公司,不再纳入公司财务报表合并范围。公告还明确指出,公司将持有的天意影视47%的股权转让给新余上善若水后,在短期内收到一笔股权转让款,可以将更多的资金用于主业发展,为下一年的纺织主业稳步发展提供资金支持。
之后,在上证e互动上,面对网友对其是否会处置世纪长龙股份的时候,鹿港文化的回复是:“公司目前暂未有处置世纪长龙的计划。本次股权转让只是基于目前对影视行业发展趋势、宏观经济环境等因素公司管理层做出的调整战略。公司自成立以来,一直从事纺织行业,在该行业已经深耕发展20多年,纺织业务综合竞争力较强,未来公司将继续深耕主业,做大做强。”
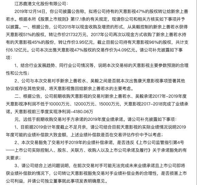
2019年12月16日,针对此次交易,上交所下达了问询函,要求鹿港文化针对交易定价是否合理公允、公司与本次交易对手之间是否就本次售回存在其他安排等11个问题进行回复,有兴趣的可以找出来看看,其中的一些问题也是很有针对性。



“追风”的鹿港文化,享受过风口的红利,也需要面对风口的反噬;但买定离手,和快速转手,说明鹿港文化的资本运作还是很明智——聚焦主业,回归制作业,对于鹿港文化而言,时好时坏或许只有时间才能够验证。
而对于天意影视而言, 47%的股权作价4.09亿,也说明吴毅领衔的这家影视公司,仍然是估值10亿左右的优质资产,控股方的变更,并没有让资本真正抛弃这家公司,毕竟,鹿港文化仍然占有49%的股份,仍然是大股东之一。
小结:
这一轮影视资本化的行情,犹如过山车一般,不仅很多影视公司起起伏伏,诸如鹿港文化等跨界而来的野蛮人也必须面对市场的拷问:是持续坚守,还是转换赛道?虽然鹿港文化对外的表述中都是说要回归主业,但纺织业的前景和瓶颈都摆在那里,如果未来市场转好,他们仍有很大的几率卷土重来,毕竟,作为上市公司需要炒作的噱头,更有融资的便利。
而对于天意影视而言,在资本市场打了一个转之后,或许更应该明白,真正的核心竞争力是什么?作品,作品还是作品!《决胜法庭》让天意影视在2020年大势低迷的行情中闪亮了一下,后续能否摆脱阴霾,仍然要用作品说话。
▼











